关灯
首 页
文 库
最 新
藏经阁
学员区
问 答
演播室
秘 途
政 道
本版
帖子
用户
登录
注册
快捷登录
投稿
主题教育
党课讲稿
有奖征文
最新回放
往期分类
热门课程
我要试听
报名加入
新手教程
悬赏求助
交流记录
老秘笔谈
老秘日记
好词妙句
文秘杂谈
学习体会
领导讲话
民主生活会与述职
演讲致辞
遴选考试
《文稿,还能这样写》作者雄文
《笔杆子碎语》作者王一端
《机关文稿写作入门》作者杨新宇
《机关文字工作五十讲》作者何新国
最新《公文写作培训课程》直播间
《公文写作百法例讲》作者房立洲
老秘网站长、《老秘笔记》作者老猫
《公文高手的自我修养》作者胡森林
老秘网_材夜思范文
›
时政党建
›
宣传思想
›
《国家“十二五”时期文化改革发展规划纲要》全文txt下 ...
返回列表
《国家“十二五”时期文化改革发展规划纲要》全文txt下载
[复制链接]
大秘书
发表于 2012-2-16 08:51:06
|
显示全部楼层
|
阅读模式
本帖最后由 大秘书 于 2012-2-16 09:01 编辑
新华社北京2月15日电 中共中央办公厅、国务院办公厅近日印发了《国家“十二五”时期文化改革发展规划纲要》,并发出通知,要求各地区各部门结合实际认真贯彻执行。
国家“十二五”时期文化改革发展规划纲要
新华社北京2月15日电 “十二五”时期是全面建设小康社会的关键时期,也是促进文化又好又快发展的关键阶段。为深入贯彻落实党的十七届六中全会精神,深化文化体制改革、推动社会主义文化大发展大繁荣,进一步兴起社会主义文化建设新高潮,努力建设社会主义文化强国,根据《中共中央关于深化文化体制改革、推动社会主义文化大发展大繁荣若干重大问题的决定》和《中华人民共和国国民经济和社会发展第十二个五年规划纲要》,编制本纲要。
序 言
文化是民族的血脉,是人民的精神家园。当今世界,文化地位和作用更加凸显,越来越成为民族凝聚力和创造力的重要源泉、越来越成为综合国力竞争的重要因素、越来越成为经济社会发展的重要支撑,丰富精神文化生活越来越成为我国人民的热切愿望。在新的历史起点上深化文化体制改革、推动社会主义文化大发展大繁荣,关系实现全面建设小康社会奋斗目标,关系坚持和发展中国特色社会主义,关系实现中华民族伟大复兴。
“十一五”时期是我国文化建设的创新发展期。各地区各部门认真贯彻中央决策部署,解放思想、实事求是、与时俱进、改革创新,推动文化建设不断取得新成就,走出了中国特色社会主义文化发展道路。中国特色社会主义理论体系广泛普及,全党全国各族人民团结奋斗的共同思想基础不断巩固。社会主义核心价值体系建设扎实推进,全社会思想道德水平进一步提升。文化体制改革取得实质性进展,有利于文化科学发展的体制机制初步形成。公共文化服务体系框架基本建立,服务能力和水平显著提高。文化产业蓬勃发展,整体规模和实力快速提升。文化产品创作生产十分活跃,精品不断涌现、市场日益繁荣。文化遗产保护力度不断加大,优秀民族传统文化进一步弘扬。文化走出去步伐加快,中华文化的国际竞争力和影响力明显增强。
当前和今后一段时期,我国发展仍处于可以大有作为的重要战略机遇期。文化领域正在发生广泛而深刻的变革,推动文化大发展大繁荣既具备许多有利条件,也面临一系列新情况新问题。我国经济持续快速发展、综合国力日益增强,为文化建设奠定了坚实的物质基础;中国特色社会主义理论和实践的丰硕成果,为文化建设提供了宝贵的精神文化资源;全社会重视、参与文化建设的热情日益高涨,为文化建设营造了良好的社会氛围;人民群众快速增长的精神文化需求,为文化发展拓展了巨大空间;我国的国际地位和影响力显著提高,为中华文化走出去提供了重要契机。文化改革发展面临难得的历史机遇。同时,我国文化发展的质量和水平还不高,文化建设的布局和结构不尽合理,制约文化科学发展的体制机制障碍尚未完全破除。面对人民群众精神文化需求快速增长的新形势,我国文化产品无论是数量还是质量,都还不能很好满足人民群众多方面、多层次、多样化的精神文化需求,进一步解放和发展文化生产力、提高文化产品和服务供给能力的任务更加紧迫。面对经济发展方式加快转变、社会结构深刻调整的新形势,推动全民族文明素质提高,发挥文化引领风尚、教育人民、服务社会、推动发展的任务更加紧迫。面对现代信息科技和传播手段快速发展的新形势,加快建立文化创新体系、推进文化创新的任务更加紧迫。面对世界范围内各种思想文化交流交融交锋更加明显、斗争尖锐复杂的新形势,增强我国文化整体实力和国际竞争力,抵御国际敌对势力的文化渗透,维护国家文化安全的任务更加紧迫。我们要准确把握我国经济社会发展新要求,准确把握当今时代文化发展新趋势,准确把握各族人民精神文化生活新期待,牢牢抓住发展的重要战略机遇期,顺应时代发展要求,遵循文化发展规律,加快文化改革创新,在全面建设小康社会进程中、在科学发展道路上奋力开创社会主义文化建设新局面。
一、指导思想、重要方针和主要目标
(一)指导思想
高举中国特色社会主义伟大旗帜,以马克思列宁主义、毛泽东思想、邓小平理论和“三个代表”重要思想为指导,深入贯彻落实科学发展观,坚持社会主义先进文化前进方向,以科学发展为主题,以建设社会主义核心价值体系为根本任务,以满足人民精神文化需求为出发点和落脚点,以改革创新为动力,发展面向现代化、面向世界、面向未来的,民族的科学的大众的社会主义文化,培养高度的文化自觉和文化自信,提高全民族文明素质,增强国家文化软实力,弘扬中华文化,坚持中国特色社会主义文化发展道路,努力建设社会主义文化强国。
(二)重要方针
坚持以马克思主义为指导,推进马克思主义中国化、时代化、大众化,用中国特色社会主义理论体系武装头脑、指导实践、推动工作,确保文化改革发展沿着正确道路前进。
坚持社会主义先进文化前进方向,坚持为人民服务、为社会主义服务,坚持百花齐放、百家争鸣,坚持继承和创新相统一,弘扬主旋律、提倡多样化,以科学的理论武装人,以正确的舆论引导人,以高尚的精神塑造人,以优秀的作品鼓舞人,在全社会形成积极向上的精神追求和健康文明的生活方式。
坚持以人为本,贴近实际、贴近生活、贴近群众,发挥人民在文化建设中的主体作用,坚持文化发展为了人民、文化发展依靠人民、文化发展成果由人民共享,促进人的全面发展,培育有理想、有道德、有文化、有纪律的社会主义公民。
坚持把社会效益放在首位,坚持社会效益和经济效益有机统一,遵循文化发展规律,适应社会主义市场经济发展要求,加强文化法制建设,一手抓繁荣、一手抓管理,推动文化事业和文化产业全面协调可持续发展。
坚持改革开放,着力推进文化体制机制创新,以改革促发展、促繁荣,不断解放和发展文化生产力,提高文化开放水平,推动中华文化走向世界,积极吸收各国优秀文明成果,切实维护国家文化安全。
(三)主要目标
围绕建设社会主义文化强国的宏伟目标,全面落实到2020年文化改革发展的总体部署,到2015年,我国文化改革发展的主要目标是:社会主义核心价值体系建设不断推进,全党全国各族人民团结奋斗的共同思想道德基础进一步巩固;文化体制改革重点任务基本完成,文化体制机制充满活力、富有效率,有力促进文化科学发展;覆盖全社会的公共文化服务体系基本建立,城乡居民能够较为便捷地享受公共文化服务,基本文化权益得到更好保障;现代文化产业体系和文化市场体系基本建立,文化产业增加值占国民经济比重显著提升,文化产业推动经济发展方式转变的作用明显增强,逐步成长为国民经济支柱性产业;文化产品创作生产体系不断完善,高素质文化人才队伍发展壮大,内容创新和传播能力大大增强,精神文化产品和社会文化生活丰富多彩,更好地满足人民群众的精神文化需求;公有制为主体、多种所有制共同发展的文化产业格局逐步形成;技术先进、传输快捷、覆盖广泛的文化传播体系更加完善,以大城市为中心、中小城市相配套、贯通城乡的现代文化产品流通网络逐渐形成;重点媒体国际传播能力不断增强,与我国经济社会发展水平和国际地位相匹配的媒体国际传播能力逐步形成;主要文化产品进出口严重逆差的局面逐步改善,形成以民族文化为主体、吸收外来有益文化、推动中华文化走向世界的文化开放格局;全民族文明素质明显提高,国家文化软实力和国际竞争力显著提升。
二、加强社会主义核心价值体系建设
(一)深入推进中国特色社会主义理论体系的学习研究宣传。坚持不懈用中国特色社会主义理论体系武装全党、教育人民,推动学习实践科学发展观向深度和广度拓展。建立健全党员干部理论学习制度,丰富拓展面向群众的理论学习途径,扎实推进学习型党组织和学习型社会建设。紧密联系改革开放和社会主义现代化建设实际,坚持以重大现实问题为主攻方向,深入研究关系党和国家事业发展的全局性、战略性、前瞻性问题,推出一批有深度、有价值的理论研究成果,进一步推动马克思主义中国化、时代化、大众化。围绕深层次思想理论问题和社会热点难点问题,推出更多更好的通俗理论作品,深入开展面向基层的党的理论创新成果宣讲活动。深入实施马克思主义理论研究和建设工程,实施中国特色社会主义理论体系普及计划,抓好研究成果的转化应用,推动中国特色社会主义理论体系进教材、进课堂、进头脑,增强科学理论教育引导群众作用。
(二)繁荣发展哲学社会科学。巩固和发展马克思主义理论学科,坚持基础研究和应用研究并重,传统学科和新兴学科、交叉学科并重,大力推进学科体系、学术观点、科研方法创新,建设具有中国特色、中国风格、中国气派的哲学社会科学,实施哲学社会科学创新工程,推进哲学社会科学创新体系建设,充分发挥哲学社会科学认识世界、传承文明、创新理论、咨政育人、服务社会的重要功能。加强学科和教材建设,全面完成高校哲学社会科学重点教材编写规划,推动社会科学和自然科学的交叉融合,不断提高理论研究整体水平。发挥国家哲学社会科学基金示范引导作用,推出一批有价值、有广泛社会影响的研究成果。有计划地组织对外翻译一批优秀哲学社会科学成果。整合哲学社会科学研究力量,建设一批社会科学研究基地和国家重点实验室,建设一批具有专业优势的思想库,加强哲学社会科学信息化建设。
(三)加强思想道德建设。扎实推进社会主义核心价值体系建设,深入开展走中国特色社会主义道路和实现中华民族伟大复兴的理想信念教育,大力弘扬以爱国主义为核心的民族精神和以改革创新为核心的时代精神,深入开展社会主义荣辱观宣传教育,积极探索用社会主义核心价值体系引领社会思潮的有效途径,形成扶正祛邪、惩恶扬善的社会风气。制定社会主义核心价值体系建设实施纲要。推进公民道德建设工程,拓展各类道德实践活动,加强社会公德、职业道德、家庭美德、个人品德教育,构建传承中华传统美德、符合社会主义精神文明要求、适应社会主义市场经济的道德和行为规范。深入开展学雷锋活动,采取措施推动学习活动常态化。做好深入细致的思想政治工作,在全社会弘扬和践行劳动最光荣、劳动者最伟大的思想观念,在各行各业着力构建和谐劳动关系。深化政风、行风建设,开展道德领域突出问题专项教育和治理。广泛开展形势政策和民族团结进步宣传教育。加强人文关怀,注重心理疏导,培育自尊自信、理性平和、积极向上的社会心态。提倡修身律己、尊老爱幼、勤勉做事、平实做人,推动形成我为人人、人人为我的社会氛围。加强未成年人思想道德建设和大学生思想政治教育,净化社会文化环境,促进青少年身心健康,为青少年营造健康成长的空间。加强青少年文化活动场所建设,创造出更多青少年喜闻乐见、益智益德的文化作品,广泛开展面向青少年的各类文化体育活动。大力弘扬中华民族优秀传统文化,深入挖掘中华传统节日、重大纪念日思想内涵,进行思想道德教育。加强爱国主义教育基地建设,积极发展红色旅游。深化文明城市、文明村镇、文明单位创建,整合现有城市评选项目。广泛开展军民警民共建精神文明活动,推进“讲文明、树新风”活动。把诚信建设摆在突出位置,加强诚信教育,大力推进政务诚信、商务诚信、社会诚信和司法公信建设,抓紧建立健全覆盖全社会的征信系统。认真实施“六五”普法规划,加强法制宣传教育,弘扬社会主义法治精神。深入开展反腐倡廉教育,大力加强廉政文化建设,形成以廉为荣、以贪为耻的良好社会风尚。广泛开展志愿服务活动,建立完善社会志愿服务体系。大力发展社会慈善事业。继续深入研究提炼社会主义核心价值观。
三、加快构建公共文化服务体系
(一)构建公共文化服务体系。按照公益性、基本性、均等性、便利性的要求,以公共财政为支撑,以公益性文化单位为骨干,以全体人民为服务对象,以保障人民群众看电视、听广播、读书看报、进行公共文化鉴赏、参与公共文化活动等基本文化权益为主要内容,完善覆盖城乡、结构合理、功能健全、实用高效的公共文化服务体系。推动跨部门项目合作,统筹规划和建设基层公共文化服务设施,坚持项目建设和运行管理并重,实现资源整合、共建共享。加强社区公共文化设施建设,把社区文化中心建设纳入城乡规划和设计,拓展投资渠道。完善面向妇女、未成年人、老年人、残疾人的公共文化服务设施。推进国家公共文化服务体系示范区创建。制定公共文化服务指标体系和绩效考核办法,明确服务标准和服务规范,加强评估考核。
(二)加强公共文化产品和服务供给。加强文化馆、博物馆、图书馆、美术馆、科技馆、纪念馆、工人文化宫、青少年宫等公共文化服务设施和爱国主义教育示范基地建设并完善向社会免费开放服务。鼓励其他国有文化单位、教育机构等开展公益性文化活动,各类公共场所要为群众性文化活动提供便利。加快现代科技应用步伐,提高公共文化服务的数字化、网络化水平。以公共图书馆、学校电子阅览室、社区文化中心为依托,建立和完善未成年人公益性上网场所。鼓励扶持少数民族文化产品的创作生产,提高优秀汉语广播影视节目、出版物等的民族语言译制量,开展少数民族文字书报刊赠送活动。扩大盲人读物出版规模,有条件的地区可以公共图书馆为依托,建立盲人电子阅览室。把主要公共文化产品和服务项目、公益性文化活动纳入公共财政经常性支出预算。采取政府采购、项目补贴、定向资助、贷款贴息、税收减免等政策措施鼓励各类文化企业参与公共文化服务。鼓励国家投资、资助或拥有版权的文化产品无偿用于公共文化服务。
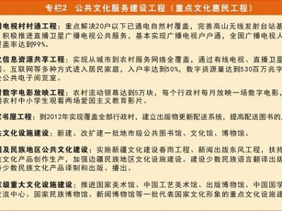
(三)加快城乡文化一体化发展。增加农村文化服务总量,缩小城乡文化发展差距,以农村和中西部地区为重点,加强县级文化馆和图书馆、乡镇综合文化站、村文化室建设,深入实施广播电视村村通、文化信息资源共享、农村电影放映和农家书屋等重点文化惠民工程,扩大覆盖、消除盲点、提高标准、完善服务、改进管理。大力推进农民体育健身工程。加大对革命老区、民族地区、边疆地区、贫困地区文化服务网络建设支持和帮扶力度。引导企业、社区积极开展面向农民工的公益性文化活动,尽快把农民工纳入城市公共文化服务体系,努力丰富农民工精神文化生活。建立以城带乡联动机制,合理配置城乡文化资源,鼓励城市对农村进行文化帮扶,把支持农村文化建设作为创建文明城市基本指标。鼓励文化单位面向农村提供流动服务、网点服务,推动媒体办好农村版和农村频率频道,做好主要党报党刊在农村基层发行和赠阅工作。扶持文化企业以连锁方式加强基层和农村文化网点建设,推动电影院线、演出院线向市县延伸,支持演艺团体深入基层和农村演出。
(四)广泛开展群众性文化活动。以社区文化、企业文化、村镇文化、校园文化建设为载体,积极搭建公益性文化活动平台,依托重大节庆活动和民族民间文化资源,组织开展群众乐于参与、便于参与的文化活动。深入开展全民阅读、全民健身活动,推动文化科技卫生“三下乡”、科教文体法律卫生“四进社区”、“送欢乐下基层”等活动经常化。支持群众依法兴办文化团体,精心培育植根群众、服务群众的文化载体和文化样式。鼓励文艺工作者、艺术院校学生和热心文化公益事业的各界人士开展文化志愿服务。
五、加快文化体制机制改革创新
(一)培育文化市场主体。以建立现代企业制度为重点,加快推进经营性文化单位改革,培育合格市场主体。完成一般国有文艺院团、非时政类报刊社、新闻老秘网转企改制,拓展出版、发行、影视企业改革成果,加快公司制股份制改造,完善法人治理结构,形成符合现代企业制度要求、体现文化企业特点的资产组织形式和经营管理模式。推动国有文化企业积极参与市场竞争、自觉承担社会责任。把改革、改组、改造与创新管理结合起来,把深化改革与调整结构、整合资源结合起来,把建立现代企业制度与推进政企分开、转变政府职能结合起来,在政府引导下发挥市场机制的积极作用,充分发挥国有文化资本的控制力、影响力和带动力。
(二)深化文化事业单位改革。按照国家分类推进事业单位改革的总体要求,科学界定文化事业单位的性质和功能,突出公益属性、强化服务功能、增强发展活力,全面推进人事、收入分配和社会保障制度改革,明确服务规范,加强绩效评估考核。国家兴办的图书馆、博物馆、文化馆(站)、群众艺术馆、美术馆等公益性文化事业单位,要创新公共文化服务设施运行机制,探索建立事业单位法人治理结构,吸纳有代表性的社会人士、专业人士、基层群众参与管理。深入推进党报党刊发行体制改革和电台电视台制播分离改革,进一步完善管理和运行机制,不断扩大主流媒体的覆盖面和影响力。推动一般时政类报刊社、公益性出版社、代表民族特色和国家水准的文艺院团等事业单位实行企业化管理,增强面向市场、面向群众提供服务能力。
(三)健全现代文化市场体系。加快发展各类文化产品和要素市场,打破条块分割、地区封锁、城乡分离的市场格局,构建统一开放竞争有序的现代文化市场体系,促进文化产品和要素在全国范围内合理流动。重点发展图书报刊、电子音像制品、演出娱乐、影视剧、动漫游戏等产品市场,进一步完善中国国际文化产业博览交易会等综合交易平台。发展连锁经营、物流配送、电子商务等现代流通组织和流通形式,加快建设大型文化流通企业和文化产品物流基地,构建以大城市为中心、中小城市相配套、贯通城乡的文化产品流通网络。加快培育产权、版权、技术、信息等要素市场,办好重点文化产权交易所,规范文化资产和艺术品交易。健全文化经纪代理、评估鉴定、投资、保险、担保、拍卖等中介服务机构,引导行业组织更好地履行协调、监督、服务、维权等职能。
(四)创新文化管理体制。深化文化行政管理体制改革,加快政府职能转变,强化政策调节、市场监管、社会管理、公共服务职能,推动政企分开、政事分开,理顺政府和文化企事业单位关系。完善管人管事管资产管导向相结合的国有文化资产管理体制,坚持社会效益优先,努力实现社会效益和经济效益的统一,建立和完善国有文化企业评估、监测、考核体系,加强国有文化资产监管,确保国有资产保值增值。探索建立适应三网融合业务发展的管理体制和工作机制。健全文化市场综合行政执法机构,推动副省级以下城市完善综合文化行政责任主体。坚持主管主办制度,落实谁主管谁负责和属地管理原则,严格执行文化资本、文化企业、文化产品市场准入和退出政策,综合运用法律、行政、经济、科技等手段提高管理效能。深入开展“扫黄打非”,完善文化市场管理,坚决扫除毒害人们心灵的腐朽文化垃圾,切实营造确保国家文化安全的市场秩序。加强文化及相关产业统计工作,完善分类标准和统计指标,规范统计方法,增强统计数据的科学性和可比性。
六、加强文化产品创作生产的引导
(一)坚持正确创作方向。坚持以人民为中心的创作导向,热情讴歌改革开放和社会主义现代化建设伟大实践,生动展示我国人民奋发有为的精神风貌和创造历史的辉煌业绩。要引导文化工作者牢记为人民服务、为社会主义服务的神圣职责,坚持正确文化立场,认真对待和积极追求文化产品社会效果,弘扬真善美,贬斥假恶丑,把学术探索和艺术创作融入实现中华民族伟大复兴的事业之中。坚持发扬学术民主、艺术民主,营造积极健康、宽松和谐的氛围,提倡不同观点和学派充分讨论,提倡体裁、题材、形式、手段充分发展,推动观念、内容、风格、流派积极创新。把创新精神贯穿文化创作生产全过程,弘扬民族优秀文化传统和五四运动以来形成的革命文化传统,学习借鉴国外文化创新有益成果,兼收并蓄、博采众长,增强文化产品时代感和吸引力。
(二)推出更多优秀文艺作品。文学、戏剧、电影、电视、音乐、舞蹈、美术、摄影、书法、曲艺、杂技以及民间文艺、群众文艺等各领域文艺工作者都要积极投身到讴歌时代和人民的文艺创造活动之中,在社会生活中汲取素材、提炼主题,以充沛的激情、生动的笔触、优美的旋律、感人的形象,创作生产出思想性艺术性观赏性相统一、人民喜闻乐见的优秀文艺作品。实施精品战略,组织好“五个一工程”、重大革命和历史题材创作工程、重点文学艺术作品扶持工程、优秀少儿作品创作工程,鼓励原创和现实题材创作,不断推出文艺精品。扶持代表国家水准、具有民族特色和地方特色的优秀艺术品种,积极发展新的艺术样式。鼓励一切有利于陶冶情操、愉悦身心、寓教于乐的文艺创作,坚决抵制低俗之风。
(三)建立健全文化创新机制。建立健全有利于文化工作者深入实际、深入生活、深入群众的体制机制,充分调动文化工作者的积极性和创造性,努力营造有利于文化创新的良好环境。建立以文化生产单位和个人为主体、以优秀文艺作品的市场化开发为重点、以完备的产业链和完整的价值链为依托、以版权保护为保障的文化创新机制。敏锐反映社会实践的新领域、表现主体的新变化和受众的新要求,积极运用高新技术手段推动形式创新,催生新的文艺品种,增强文化产品的表现力、感染力和传播力。
(四)完善文化产品评价体系和激励机制。坚持把遵循社会主义先进文化前进方向、人民群众满意作为评价作品最高标准,把群众评价、专家评价和市场检验统一起来,形成科学的评价标准。建立公开、公平、公正评奖机制,精简评奖种类,改进评奖办法,提高权威性和公信度。加强文艺理论建设,培养高素质文艺评论队伍,开展积极健康的文艺批评,深入开展形式多样的影评、戏评、书评、乐评等活动,倡导主流价值取向,引导群众审美鉴赏,坚决抵制低俗之风,着力净化文化市场,努力营造文化发展良好环境。加强文艺评论阵地建设,扶持重点文艺评论媒体。加大优秀文化产品推广力度,运用主流媒体、公共文化场所等资源,在资金、频道、版面、场地等方面为展演展映展播展览弘扬主流价值的精品力作提供条件。设立专项艺术基金,支持收藏和推介优秀文化作品。加大知识产权保护力度,积极开展版权保护及相关服务,维护著作权人合法权益。
七、加强传播体系建设
(一)加强重要新闻媒体建设。坚持马克思主义新闻观,牢牢把握正确导向。以党报党刊、通讯社、电台电视台为主,整合都市类媒体、网络媒体等宣传资源,调整和完善媒体的布局和结构,构建统筹协调、责任明确、功能互补、覆盖广泛、富有效率的舆论引导格局,不断壮大主流舆论,提高舆论引导的及时性、权威性和公信力、影响力。建立健全自律和他律机制,引导新闻媒体和新闻工作者秉持社会责任和职业道德,真实准确传播新闻信息,自觉抵制错误观点,坚决杜绝虚假新闻。深入推进“走基层、转作风、改文风”活动,形成长效机制。推进重点媒体扩大信息采集和产品营销网络。
(二)加强新兴媒体建设。认真贯彻积极利用、科学发展、依法管理、确保安全的方针,加强互联网等新兴媒体建设,鼓励支持国有资本进入新兴媒体,做强重点新闻老秘网,形成一批在国内外有较强影响力的综合性老秘网和特色老秘网,发挥主要商业老秘网建设性作用,培育一批网络内容生产和服务骨干企业。打造一批具有中国气派、体现时代精神的网络文化品牌。引导网络文化发展,实施网络内容建设工程,推动优秀传统文化瑰宝和当代文化精品网络传播,制作适合互联网和手机等新兴媒体传播的精品佳作,鼓励网民创作格调健康的网络文化作品。广泛开展文明老秘网创建,推动文明办网、文明上网,督促网络运营服务企业履行法律义务和社会责任。加强对社交网络和即时通信工具等的引导和管理,规范网上信息传播秩序,培育文明理性的网络环境。依法惩处传播有害信息行为,深入推进整治网络淫秽**和低俗信息专项行动,严厉打击网络违法犯罪。加大网上个人信息保护力度,建立网络安全评估机制,维护公共利益和国家信息安全。加强外文老秘网及海外本土化老秘网建设,增强对外展示传播中华文化的能力。推动下一代互联网建设,积极发展与三网融合相关的新技术新业务。
(三)加强文化传播渠道建设。积极推进下一代广播电视网、新一代移动通信网络、宽带光纤接入网络等网络基础设施建设,推进三网融合,创新业务形态,发挥各类信息网络设施的文化传播作用,实现互联互通、有序运行。在确保播出安全的前提下,广播电视播出机构与电信企业可探索多种合资、合作经营模式。整合全国有线电视网络,基本实现全程全网,跨部门集成文化资源、产品和服务。加快电影院线建设,大力发展跨区域规模院线、特色院线和数字院线。加快文艺演出院线建设,推动大中城市演出场所连锁经营。加快大型骨干企业出版物发行跨地区整合和农村销售网点建设,建设以大城市为基础、中小城市相配套、贯通城乡的出版物发行网络。
八、加强文化遗产保护传承与利用
(一)提高物质文化遗产保护水平。健全文物普查、登记、建档、认定制度,开展可移动文物普查,编制国家珍贵文物名录。加强世界文化遗产、大遗址和文物保护单位的保护维修、巡察养护及管理机构建设,开展工业遗产、元代以前木构建筑、乡土建筑、文化线路、文化景观等文化遗产的调查与保护,加强基本建设中的考古和文物保护,加大馆藏文物、水下文物的保护力度,提升科技创新能力。加强中华文明起源研究和成果宣传,在考古研究中积极应用高新技术。加强历史文化名城名镇名村保护建设,编制保护规划,完善基础设施,改善群众的居住条件和居住环境。加强文物市场法规体系建设,建立文物鉴定准入和资格管理制度,引导规范民间收藏。强化文物安全防范设施,提高文物安全防范能力。
(二)加强非物质文化遗产保护传承。健全非物质文化遗产普查、建档制度和代表性传承人认定制度,编制非物质文化遗产分布图集,完善非物质文化遗产名录保护体系,制定非物质文化遗产项目分类保护标准和规划。对濒危项目和年老体弱的代表性传承人实施抢救性保护,对具有一定市场前景的非物质文化遗产项目实施生产性保护,对非物质文化遗产集聚区实施整体性保护。加大西部地区和少数民族非物质文化遗产保护力度。统筹国家级文化生态保护区建设。建设非物质文化遗产保护利用设施,不断提高非物质文化遗产保护的科学化水平。
(三)拓展文化遗产传承利用途径。正确处理保护与利用、传承与发展的关系,促进文化遗产资源在与产业和市场的结合中实现传承和可持续发展。鼓励各地积极发展依托文化遗产的旅游及相关产业,发展特色文化服务,打造特色民族文化活动品牌。推动文化遗产信息资源、数字资源开发利用,提升中华文明展示水平和传播能力。鼓励对工业遗产、文化景观、考古遗址公园进行综合开发利用。加强文化遗产保护宣传,深入实施国家通用语言文字法,大力推广和规范使用国家通用语言文字,依法保护各民族语言文字,推动文化遗产教育与国民教育紧密结合。深入挖掘民族传统节日的文化内涵,广泛开展优秀传统文化教育普及活动,传承中华民族优秀传统文化。
九、加强对外文化交流与合作
(一)加强对外文化交流。整合社会科学、文学艺术、新闻、广播电视、电影、出版、版权、民族、侨务、体育、旅游等资源,充分利用多边和双边机制,开展国家文化年、中国文化节、“感知中国”等品牌活动,推广中华春节文化,打造“欢乐春节”等文化交流新品牌。实施对外文化合作及援助,扶持和加强边疆地区与周边国家和区域的文化交流与合作。加快推进海外中国文化中心和孔子学院建设,形成展示、体验并举的综合平台。制定我国哲学社会科学优秀成果和优秀人才走出去规划。鼓励代表国家水平的各类学术团体、艺术机构在相应国际组织中发挥建设性作用,组织对外翻译优秀学术成果和文化精品。构建人文交流机制,把政府交流和民间交流结合起来,发挥非公有制文化企业、文化非营利机构在对外文化交流中的作用,支持海外侨胞积极开展中外人文交流。建立面向外国青年的文化交流机制,设立中华文化国际传播贡献奖和国际性文化奖项。积极吸收借鉴国外优秀文化成果,坚持以我为主、为我所用,学习借鉴一切有利于加强我国社会主义文化建设的有益经验、一切有利于丰富我国人民文化生活的积极成果、一切有利于发展我国文化事业和文化产业的经营管理理念和机制。
(二)推动文化产品和服务出口。实施文化走出去工程,完善支持文化产品和服务走出去政策措施,进一步扶持文化出口重点企业和重点项目,完善《文化产品和服务出口指导目录》,培育一批具有国际竞争力的外向型文化企业和中介机构,形成一批有实力的文化跨国企业和著名品牌。扶持文化企业开展跨境服务和国际服务外包,生产制作以外需为取向的文化产品。扩大版权贸易,保持图书、报纸、期刊、音像制品、电子出版物等出口持续快速增长,支持电影、电视剧、纪录片、动画片等出口,扩大印刷外贸加工规模。扶持优秀国产影片进入国外主流院线,国产游戏进入国际主流市场,数字出版拓展海外市场,开发一批在境外长期驻场或巡回演出的演艺产品,逐步改变主要文化产品进出口严重逆差的局面。积极扩大文化产品和服务出口规模,推动开拓国际市场。深入挖掘民族文化资源,充分运用高新技术手段提升我国文化产品的表现形式和质量,开发国外受众易于接受的文化产品和服务。加强国际文化产品和服务交易平台及国际营销网络建设,办好重点国际性展会。发展对外文化中介机构,培育专业贸易公司和代理公司,构建完整有效的投资信息平台和文化贸易统计分析体系。积极参与国际文化贸易规则的制定。充分利用香港、澳门区位优势,推动文化产品和服务出口。
(三)扩大文化企业对外投资和跨国经营。鼓励具有竞争优势和经营管理能力的文化企业对外投资,兴办文化企业,经营影院、出版社、剧场、书店和报刊、广播电台电视台等。鼓励从事具有中国特色的影视作品、出版物、音乐舞蹈、戏曲曲艺、武术杂技和演出展览等领域的文化企业采用多种形式开拓海外市场。吸收外资进入法律法规许可的文化产业领域。鼓励文化单位同国外有实力的文化机构进行项目合作,学习先进制作技术和管理经验。
十、加强文化人才队伍建设
(一)造就高层次领军人物和高素质文化人才队伍。遵循文化发展规律和人才成长规律,建立和完善有利于优秀人才健康成长和脱颖而出的体制机制,加快构建一支门类齐全、结构合理、梯次分明、素质优良的宣传思想文化工作者队伍。继续实施“四个一批”人才培养工程和文化名家工程,建立重大文化项目首席专家制度,造就一批人民喜爱、有国际影响的名家大师和民族文化代表人物。加强专业文化工作队伍、文化企业家队伍建设,扶持资助优秀中青年文化人才主持重大课题、领衔重点项目,抓紧培养善于开拓文化新领域的拔尖创新人才、掌握现代传媒技术的专门人才、懂经营善管理的复合型人才、适应文化走出去需要的国际化人才。完善相关政策措施,多渠道吸引海外优秀文化人才。积极支持高层次人才创办文化企业,完善实施知识产权作为资本参股的措施,实施扶持创业优惠政策。落实国家荣誉制度,抓紧设立国家级文化荣誉称号,表彰奖励成就卓著的文化工作者。
(二)加强基层文化人才队伍建设。制定实施基层文化人才队伍建设规划,完善机构编制、学习培训、待遇保障等方面的政策措施,吸引优秀文化人才服务基层。完善基层优秀人才发现培养机制,配好配齐乡镇、街道党委宣传委员、宣传干事和乡镇综合文化站专职人员,提高队伍建设科学化水平。积极推进大学生“村官”计划,鼓励到基层从事宣传文化事业。设立城乡社区公共文化服务岗位,对服务期满高校毕业生报考文化部门公务员、相关专业研究生实行定向招录。重视发现和培养扎根基层的乡土文化能人、民族民间文化传承人特别是非物质文化遗产项目代表性传承人,鼓励和扶持群众中涌现出的各类文化人才和文化活动积极分子,促进他们健康成长、发挥积极作用。制定西部地区基层宣传文化人才队伍支持计划,对西部地区、革命老区、民族地区、边疆地区、贫困地区人才队伍建设予以重点扶持。
(三)建立完善文化人才培训机制。建立健全分类培训的宣传思想文化人才培训体制机制,制定实施各类人才培训计划。创新人才培养模式,实施高端紧缺文化人才培养计划,搭建文化人才终身学习平台。依托党校、行政学院、干部学院、高等学校、职业院校、定点大型企业,发挥人民团体的作用,加强文化人才政治素养和道德素质教育,开展任职培训、岗位培训、业务培训、技能培训。完善人才挂职锻炼、调研采风、国情考察制度。完善人才培养开发、评价发现、选拔任用、流动配置、激励保障机制,深化职称评审改革,为优秀人才脱颖而出、施展才干创造有利制度环境。重视发现和培养社会文化人才。对非公有制文化单位人员评定职称、参与培训、申报项目、表彰奖励同等对待,纳入相应人才培养工程。建立完善文化领域职业资格制度。
(四)加强职业道德建设和作风建设。引导广大文化工作者加强自身修养,做道德品行和人格操守的示范者,努力成为优秀文化的生产者和传播者。引导文化工作者特别是名家名人自觉践行社会主义核心价值体系,增强社会责任感,弘扬科学精神和职业道德,发扬严谨笃学、潜心钻研、淡泊名利、自尊自律的风尚,努力追求德艺双馨,坚决抵制学术不端、情趣低俗等不良风气。积极支持文化工作者特别是文化名家、中青年骨干深入实际、深入生活、深入群众,拜人民为师,增强国情了解,增加基层体验,增进群众感情。
十一、政策措施
(一)政府投入保障政策。加大政府投入力度,建立健全同国力相匹配、同人民群众文化需求相适应的政府投入保障机制。保证公共财政对文化建设投入的增长幅度高于财政经常性收入增长幅度,提高文化支出占财政支出比例。增加公共文化服务体系建设资金和经费保障投入。以农村和基层、边疆民族地区、贫困地区为重点,优先安排涉及广大人民群众切身利益的文化项目,重点保障基层公共文化机构正常运转和开展基本公共文化服务活动所需经费,扶持公共文化机构的技术改造和设备投入。依法保障公共文化设施用地。中央、省、市三级设立农村文化建设专项资金,保证一定数量的中央转移支付资金用于乡镇和村文化建设。转变投入方式,通过政府购买服务、项目补贴、以奖代补等方式,鼓励和引导社会力量提供公共文化产品和服务,促进文化产业发展。设立国家文化发展基金,扩大有关文化基金和专项资金规模,提高各级彩票公益金用于文化事业比重。增加文化遗产保护经费投入。支持政府间文化交流和中华文化走出去。支持战略性、先导性、带动性文化产业项目建设,支持文化科技研发应用和提高文化企业技术装备水平。
(二)文化经济政策。对已有支持文化体制改革、支持文化事业和文化产业发展的经济政策进行修订或延续。进一步落实鼓励社会组织、机构和个人捐赠以及兴办公益性文化事业的税收优惠政策,促进企业及民间对文化的投入明显增加。加大财政、税收、金融、用地等方面对文化产业的政策扶持力度,对文化内容创意生产、非物质文化遗产项目经营实行税收优惠。继续征收文化事业建设费和国家电影发展专项资金。落实和完善金融支持文化产业发展政策,加强和改善对文化企业的金融服务。发挥文化产业投资基金的引导作用,吸引金融资本和其他社会资本进入文化产业。完善文化市场准入政策,吸引社会资本投资文化产业。加强对原创性作品的政策扶持和创新型人才的培养。把文化科技研发纳入国家科技创新体系,制定文化产业支撑技术的类别和范围,运用产业政策鼓励文化企业集成应用高新技术,支持文化装备业与文化产业协调发展。继续执行文化体制改革配套政策,对转企改制国有文化单位扶持政策执行期限再延长5年。
(三)文化贸易促进政策。加大已有支持对外文化贸易各项优惠政策的落实力度,进一步完善有关财税政策,支持文化企业走出去。支持文化企业在海外投资、投标、营销、参展和宣传等市场开拓活动,为文化企业走出去提供通关便利。对符合条件的文化企业发展海外业务给予账户开立、资金汇兑方面的政策便利。加强文化企业和文化产品在进出口环节的知识产权保护,维护权利人的合法权益。
(四)版权保护政策。建设涵盖文学艺术、广播影视、新闻出版等领域的版权公共服务平台和版权交易平台,扶持版权代理、版权价值评估、版权质押登记、版权投融资活动,推动版权贸易常态化。加强版权行政执法和司法保护的有效衔接,严厉打击各类侵权盗版行为,增强全社会的版权保护意识。发展版权相关产业。
(五)法制保障。建立健全文化法律法规体系,加快文化立法,制定和完善公共文化服务保障、文化产业振兴、文化市场管理等方面法律法规,将文化建设的重大政策措施适时上升为法律法规,加强地方文化立法,提高文化建设法制化水平。
十二、组织实施
各级党委和政府要从全局和战略高度,充分认识文化建设的重要地位和作用,切实把文化改革发展摆在全局工作的重要位置,纳入重要议事日程,纳入经济社会发展全局,纳入评价地区发展水平、发展质量和领导干部工作业绩的重要内容,推动文化建设与经济建设、政治建设、社会建设协调发展。进一步增强政治意识、大局意识、责任意识,牢牢把握文化改革发展的主动权。
坚持和完善党委统一领导、党政齐抓共管、宣传部门组织协调、有关部门分工负责、社会力量积极参与的工作体制和工作格局,形成推进文化改革发展强大合力。将文化体制改革工作领导小组调整为文化体制改革和发展工作领导小组,切实发挥统筹领导作用。党委宣传部门要加强协调指导,有关文化行政管理部门要尽快制定落实本纲要的实施方案,报中央文化体制改革和发展工作领导小组批准后组织实施;国家发展改革委、财政部、商务部、税务总局等要尽快制定落实政府投入和相关政策的实施细则,加快重点工程和项目的立项,落实资金投入、经费保障和各项政策;各有关部门要按照职责分工,发挥各自优势,为文化改革发展提供强有力的支持。将文化改革发展纳入各级党校、行政学院、干部学院教学培训的内容。各省、自治区、直辖市人民政府和新疆生产建设兵团要结合本地实际,认真贯彻落实本纲要。各地区各部门要加强对纲要实施情况的跟踪分析,做好中期评估。将纲要中确定的约束性指标纳入经济社会发展综合评价和绩效考核体系。
组织实施中要以科学发展观为指导,正确把握文化改革发展的重大关系,促进文化又好又快发展。要正确把握文化产品的意识形态属性和产业属性,正确处理社会效益和经济效益的关系,始终把社会效益放在首位,努力实现社会效益与经济效益的有机统一。要正确处理东部地区和中西部地区、城乡之间均衡发展的关系,切实加大对中西部地区和广大农村公共文化服务体系建设的支持力度,促进基本公共文化服务均等化。要正确处理繁荣市场和加强监管的关系,更加注重依法管理,综合运用法律、经济、行政、科技等手段,提高管理效能,确保文化健康有序发展。要正确处理坚持对外开放和维护文化安全的关系,在不断扩大对外开放、努力吸收世界各国优秀文明成果的同时,切实维护国家文化安全,形成以民族文化为主体、积极吸收外来有益文化的对外开放格局。要正确处理加强管理和营造良好创作环境的关系,进一步创新管理理念,强化服务意识,寓管理于服务之中,建立和完善有利于优秀人才健康成长和脱颖而出的体制机制,最大限度地调动广大文化工作者的积极性、主动性和创造性。在全社会营造鼓励文化创造的良好氛围,为广大群众成为社会主义文化建设者提供广阔舞台,让蕴藏于人民中的文化创造活力得到充分发挥。来源新华社)
文化改革发展规划纲要.rar
(14.39 KB, 下载次数: 21)
2012-2-16 08:51 上传
点击文件名下载附件
回复
使用道具
评分
举报
提升卡
置顶卡
沉默卡
喧嚣卡
变色卡
抢沙发
千斤顶
显身卡
返回列表
高级模式
B
Color
Image
Link
Quote
Code
Smilies
您需要登录后才可以回帖
登录
|
立即注册
本版积分规则
发表回复
回帖后跳转到最后一页
浏览过的版块
工业经济
全民阅读
乡村振兴
文明创建
演讲致辞
党课讲稿
信息简报
政道风云
范文大全
领导讲话
大秘书
七级老秘
0
关注
8
粉丝
137
帖子
热门图文
老秘剪裁第1518集:2025年度民主生活会班子
老秘剪裁第1517集:第184讲 《在二O二六年
文字交流第1327集:紧跟时事说材料(232)
老秘剪裁第1516集:公文进阶系列(七):如
老秘剪裁第1515集:XX书记2025年抓基层党建
老秘剪裁第1514集:AI公文写作进阶与应用系
热门帖子
宣传思想
弘扬伟大抗战精神 汇聚民族复兴力量
经济形势
主持编制《1985年—2000年厦门经济社会发展
宣传思想
铭记抗战历史 奋进复兴征程
宣传思想
从“五位一体”总体布局把握习近平法治思想
宣传思想
以文赋能:文化自信 文化生活 文化动能
宣传思想
主流媒体要用好人工智能技术
宣传思想
文无定法:专家学者读来不觉浅,干部群众读
经济形势
三个维度看中国经济发展趋势
300x180 AD
排行榜
日
周
月
1
老秘剪裁第1518集:2025年度民主生活会班子
主题:2025年度民主生活会班子对照检查材料起草经验分享01主讲:政老师时间:2026/4/1
1
1
2
老秘剪裁第1517集:第184讲 《在二O二六年
标题:第184讲 《在二O二六年春节团拜会上的讲话》赏析主讲:长安老耿时间
1
1
3
文字交流第1327集:紧跟时事说材料(232)
碎片时间(第245期)紧跟时事说材料(232)——从总书记重要指示中领悟树立和践行正
0
0
4
老秘剪裁第1516集:公文进阶系列(七):如
课题:公文进阶系列(七):如何拟定标题(3)主讲:逍遥子时间:2026/4/3 选择播
0
0
5
老秘剪裁第1515集:XX书记2025年抓基层党建
主题:XX书记2025年抓基层党建工作述职报告(2)主讲:政老师时间:2026/3/30 选择
1
1
6
老秘剪裁第1514集:AI公文写作进阶与应用系
课题:AI公文写作进阶与应用系列课第七课:智能检索、自动归档与伦理探讨主讲:一生听
0
0
7
老秘剪裁第1513集:XX书记2025年抓基层党建
主题:XX书记2025年抓基层党建工作述职报告(1)主讲:政老师时间:2026/3/25 选择
1
1
8
老秘剪裁第1512集:公文实例写作上手系列(
主题:公文实例写作上手系列(123)公文基础:例谈公文写作素材的取舍、构思与成型主
0
0
9
老秘剪裁第1511集:公文进阶系列(七):如
课题:公文进阶系列(七):如何拟定标题(2)主讲:逍遥子时间:2026/3/20 选择播
0
0
10
老秘剪裁第1510集:2025年度述责述廉会议讲
主题:2025年度述责述廉会议讲话起草经验分享(下)主讲:政老师时间:2026/3/18
1
1
1
拼命工作拼命玩----2026年新春年会即兴致辞
福马当先迎春到,福启新程又一年。都说,生活需要仪式感,我这个工会主席也刷一
303
0
2
老秘剪裁第1406集:中央八项规定精神学习教
课题:中央八项规定精神学习教育专题党课讲稿主讲:赵老师时间:2025/6/30 选择播
102
1
3
老秘剪裁第1416集:中央八项规定精神学习教
课题:中央八项规定精神学习教育专题党课讲稿【4】主讲:政老师(原赵老师)时间:2025
102
1
4
老秘剪裁第1410集:中央八项规定精神学习教
课题:中央八项规定精神学习教育专题党课讲稿【2】主讲:赵老师时间:2025/7/8 选
102
1
5
老秘剪裁第1402集:拥抱AI时代的公文写作(
课题:拥抱AI时代的公文写作(12):运用AI润色公文(2)主讲:一生听涛时间:2025/6/20
101
0
6
老秘剪裁第1418集:拥抱AI时代的公文写作(
课题:拥抱AI时代的公文写作(17):学用DeepSeek之公文写作场景实战应用(3)主讲:一生
101
0
7
老秘剪裁第1412集:拥抱AI时代的公文写作(1
课题:拥抱AI时代的公文写作(14)——学用DeepSeek之人机互动主讲:一生听涛时间:20
101
0
8
视频直播第1480集:AI公文写作进阶与应用系
课题:AI公文写作进阶与应用系列课第一课:高级提示词工程——从精准控制到风格定制主
101
0
9
老秘剪裁第1415集:拥抱AI时代的公文写作(1
课题:拥抱AI时代的公文写作(16):学用DeepSeek之公文写作场景实战应用(2)主讲:一生
101
0
10
老秘剪裁第1403集:拥抱AI时代的公文写作(
课题:拥抱AI时代的公文写作(13):学用DeepSeek之如何对话主讲:一生听涛时间:2025
101
0
1
老秘剪裁第1518集:2025年度民主生活会班子
主题:2025年度民主生活会班子对照检查材料起草经验分享01主讲:政老师时间:2026/4/1
1
1
2
老秘剪裁第1517集:第184讲 《在二O二六年
标题:第184讲 《在二O二六年春节团拜会上的讲话》赏析主讲:长安老耿时间
1
1
3
文字交流第1327集:紧跟时事说材料(232)
碎片时间(第245期)紧跟时事说材料(232)——从总书记重要指示中领悟树立和践行正
0
0
4
老秘剪裁第1516集:公文进阶系列(七):如
课题:公文进阶系列(七):如何拟定标题(3)主讲:逍遥子时间:2026/4/3 选择播
0
0
5
老秘剪裁第1515集:XX书记2025年抓基层党建
主题:XX书记2025年抓基层党建工作述职报告(2)主讲:政老师时间:2026/3/30 选择
1
1
6
老秘剪裁第1514集:AI公文写作进阶与应用系
课题:AI公文写作进阶与应用系列课第七课:智能检索、自动归档与伦理探讨主讲:一生听
0
0
7
老秘剪裁第1513集:XX书记2025年抓基层党建
主题:XX书记2025年抓基层党建工作述职报告(1)主讲:政老师时间:2026/3/25 选择
1
1
8
老秘剪裁第1512集:公文实例写作上手系列(
主题:公文实例写作上手系列(123)公文基础:例谈公文写作素材的取舍、构思与成型主
0
0
9
老秘剪裁第1511集:公文进阶系列(七):如
课题:公文进阶系列(七):如何拟定标题(2)主讲:逍遥子时间:2026/3/20 选择播
0
0
10
老秘剪裁第1510集:2025年度述责述廉会议讲
主题:2025年度述责述廉会议讲话起草经验分享(下)主讲:政老师时间:2026/3/18
1
1
作者专栏
19469
秘途杂谈
8639
释然
老秘网客服
4201
老猫
老秘网微信公众服务号laomiwang,扫一扫老猫头像即可完成订阅。
2827
大明老秘
2229
中国老秘
快速回复
返回顶部
返回列表